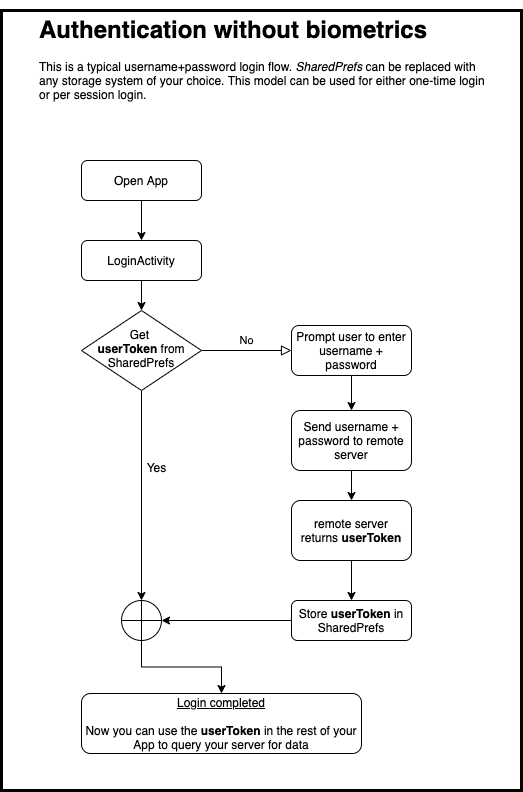
Android Store Username And Password

Android Store Username And Password - This option lets you change your saved username or password.